slider css
by WOWSlider.com v8.2
歡迎您來到
中華民國卡巴迪運動協會
網站,
回首頁
>
公告事項
公告事項
2025-07-14
運動部成立(中華民國114學年度總統盃全國卡巴迪錦標賽)
.....
Read more....
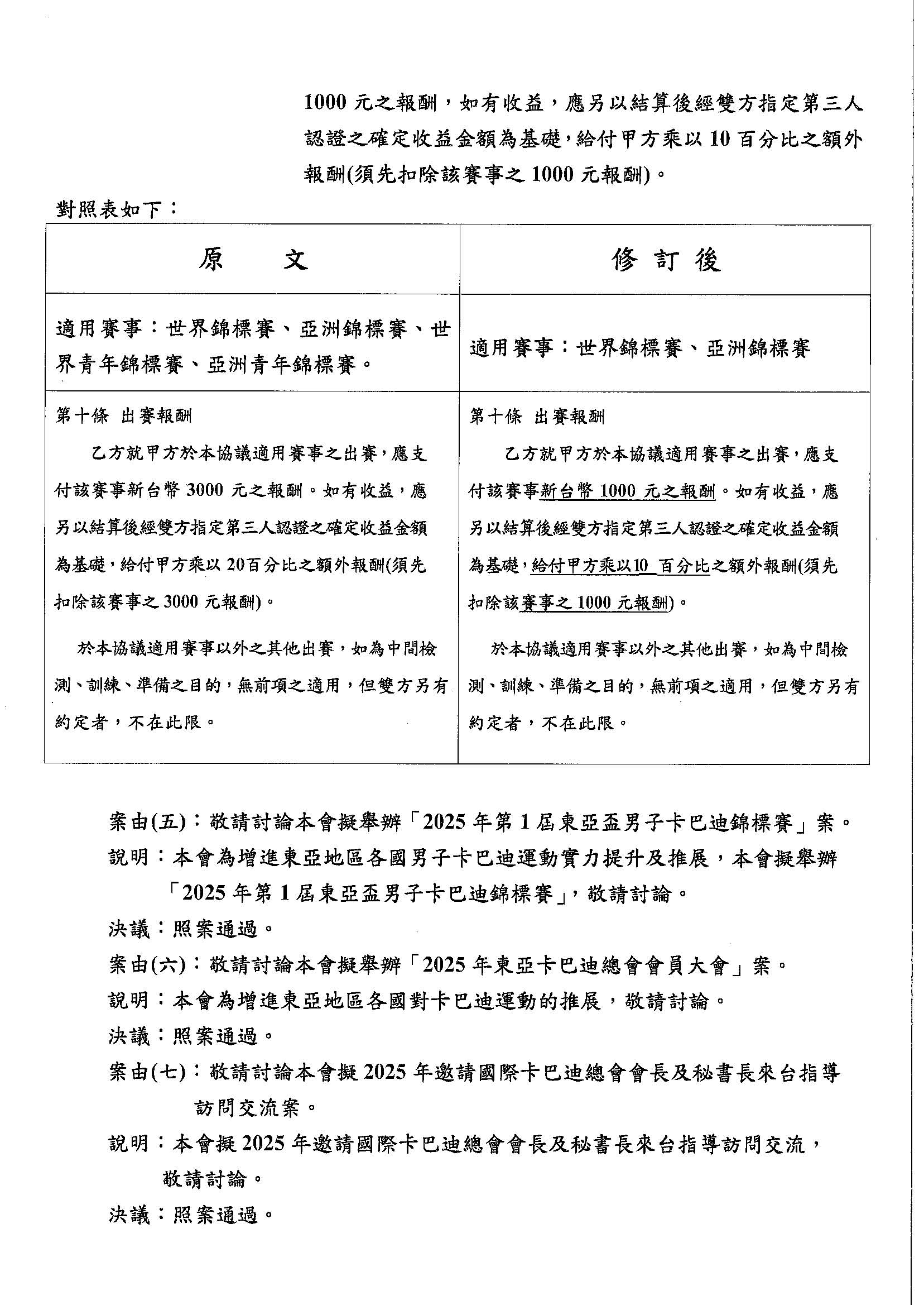
第4屆第6次理監事聯席會會議紀錄
2024-12-09
中華民國卡巴迪運動協會
中華民國卡巴迪運動協會
台北市中山區朱崙街20號504B室
02-2779-0376
t1998117@ms35.hinet.net
Copyright © 2015 中華民國卡巴迪運動協會 All Right Reserved.